“两重”建设刷新进度 多领域投资加快推进
“两重”建设刷新进度 多领域投资加快推进的时代意蕴
当下中国高质量发展进入攻坚阶段 “重大工程建设”与“重要领域改革”这两重建设正在同步提速 这不仅体现在一个个投资项目的迅速落地 也体现在制度规则的持续优化与创新路径的不断拓展 在这一轮系统性推进中 交通能源新型基础设施以及公共服务等多领域投资联动发力 以更高效率更优结构和更强韧性支撑经济社会发展 由此形成的政策合力和投资梯度 正在悄然重塑区域格局和产业版图
两重建设的内涵与逻辑支点
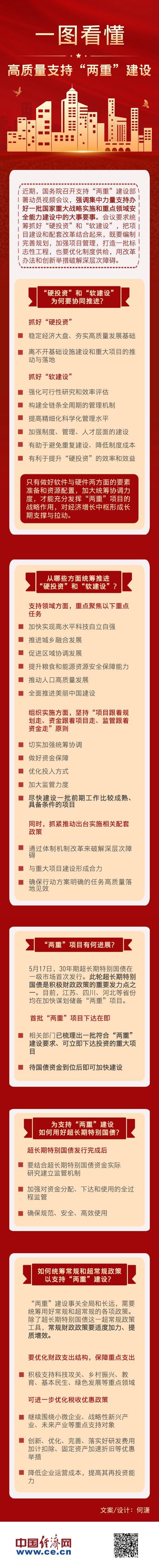
所谓“两重” 并非简单的量的叠加 而是硬件建设与制度建设 双轨并进的综合升级 一方面 以交通水利能源新基建为代表的重大工程 为产业链供应链稳定提供坚实物理载体 以看得见摸得着的项目进度 刷新发展“底座” 另一方面 围绕要素流动统计规则营商环境等领域的制度性创新 则通过规则重塑释放新一轮体制红利 硬件提能与软件赋能同步推进 成为当前多领域投资加快落地的逻辑支点
从宏观层面看 固定资产投资在稳定经济基本盘中的“压舱石”作用仍然突出 但与以往更注重规模扩张不同 本轮投资更加注重结构优化 资金更加聚焦补短板强弱项利长远的关键领域 数字基础设施绿色低碳转型 城市更新和公共服务体系完善等方向 投资增速明显高于平均水平 这表明 “两重”建设不再只是“多投钱多上项目” 而是强调以高质量项目撬动高质量发展
多领域投资加快推进的结构特征
当前投资推进呈现出三个值得关注的结构性特征 一是空间上从单一极核向多节点网络演进 不再只依赖少数超大城市和传统工业基地 而是通过国家重大工程和区域协同平台 带动中西部沿边地区加速承接产业和资本 二是领域上从传统基建向“传统 基础 新型”协同扩展 公路铁路水运与数据中心算力枢纽充换电设施 形成一体联动 投资不再割裂 三是主体上从单一政府主导向多元主体共建共治转向 社会资本参与重大工程和公共服务领域的空间不断拓展 通过PPP REITs等工具 实现“以投带建 以建促改”
以交通基础设施为例 多条高铁干线 城际铁路和国家高速公路扩容升级项目同步推进 一方面大幅缩短城市群内部通勤半径 另一方面通过与城郊轨道 市域铁路衔接 推动生产要素在更大范围内高效流动 交通一体化带来的不仅是“物理距离”的压缩 更是产业布局和人口流向的再平衡 在此基础上 围绕枢纽城市与重要节点港口的物流园区 冷链设施和智慧仓储投资持续增长 进一步增强了供应链的稳定性
数字基建与绿色转型的双轮驱动
在新型基础设施领域 以5G千兆光网人工智能大数据中心为代表的数字底座建设刷新进度明显 不少地区将“算力网络”视为新的“战略基础设施” 通过布局超算中心云计算平台和工业互联网标识解析节点 帮助传统制造业和现代服务业实现数智化跃升 这些投资短期内拉动设备 软件和服务需求 中长期则通过提高全要素生产率 形成新的增长动能
绿色低碳转型则为多领域投资提供了另一条清晰主线 风光储氢多能互补示范基地 城市分布式光伏 以及煤电机组灵活性改造等项目密集上马 一批围绕“源网荷储一体化”的工程 正在把曾经的单向电力输送网络 变成可以动态调节 多元参与的智慧能源系统 在此过程中 与之配套的电网改造 充换电设施 新型储能和绿色工业园区建设 投资体量迅速增长 对上下游设备制造与工程服务形成持续拉动效应
以某沿海省份为例 当地启动“海上风电 外送通道 绿色园区”一体化布局 多座百万千瓦级海上风电场与省级数据中心 高端装备制造基地协同规划 通过“绿电直供”方式 降低高耗能产业的碳排放和用能成本 这一模式表明 只要前期顶层设计和要素配置机制匹配得当 “两重”建设可以在区域层面形成清晰闭环 即规划先行 制度护航 工程落地 产业集聚
制度创新为投资提速“清障”

多领域投资加快推进 并非仅靠资金堆叠 更取决于制度供给的及时跟进 审批流程再造 要素市场化配置 财政金融协同发力 成为“看不见的基础设施” 在不少地方 重大项目环评 土地 能评等多项评审实行并联审批和容缺受理 相比以往串联模式 周期明显缩短 同时通过“负面清单 准入前国民待遇”方式 扩大社会资本在新能源 交通 生态环保和公共服务领域的投资空间
财政和金融工具的组合运用 是本轮“两重”建设中的一大亮点 中央预算内投资 地方专项债 政策性开发性金融工具 协同支持一批有现金流支撑 有长远收益的重大项目 一方面减轻地方财政一次性压力 另一方面通过市场化约束机制 提升项目可行性和运营效率 借助基础设施公募REITs试点 优质存量资产得以盘活 反哺新项目建设 形成“投建管退”闭环 这类制度创新让基础设施和公共服务从过去的“沉没成本” 日益转变为可交易可配置的资产类别
以城乡更新为例 某中部城市在老旧小区改造 市政管网更新和综合停车设施建设中 引入“政府引导 社会资本参与 居民适度共担”的模式 政府通过专项债和补贴资金完成公共性强收益难以覆盖部分 社会资本则负责停车场 商业配套和物业服务等可经营资产的投资与运营 在制度设计上 通过长周期特许经营与绩效评估挂钩的机制 既保障了公共利益 又提高了社会资本参与意愿 这样的案例表明 两重建设只要找到利益平衡点 完全可以实现多方共赢

提升投资效能与防范风险的关键着力点
在投资扩面的同时 如何守住风险底线 是“两重”建设必须直面的课题 避免“形象工程”“重复建设”和“隐性债务”反弹 需要在项目全生命周期中强化科学论证和动态评估 从项目遴选环节就强调需求导向和财务可持续性 对于收益边界不清 运营模式不明的项目要坚决“不开工 不上马” 同时结合人口流动 产业趋势和财政承受能力 做好跨周期设计
提高投资质量的关键 在于将更多资源投向能够撬动结构升级的领域 比如 通过布局产业基础再造工程和关键核心技术攻关平台 带动企业研发投资和设备更新换代 把传统“铁公基”的乘数效应 逐步转化为“技改 数改 绿改”的叠加效应 此外 在区域层面避免同质化竞争 通过国家层面的功能定位和重大生产力布局统筹 引导各地在比较优势基础上找准定位 形成错位发展 这一过程本身 也是“重要领域改革”的题中应有之义
从投资加速到发展提质的转化路径
总结来看 “两重”建设刷新进度与多领域投资加快推进之间的关系 不是简单的因果 而是双向强化 制度供给的改善为重大工程排除障碍 增强预期 重大工程的集聚效应又倒逼要素市场改革和治理模式优化 真正的考验在于 如何将当前的投资高热度 转化为未来的长期生产率提升 与更具韧性的产业体系

在这一转化过程中 需要更加重视三方面工作 一是强化项目与产业政策 科技政策的协同 避免基础设施建设与产业布局脱节 二是用公开透明的数据和绩效评估机制 让每一笔投资去向清晰 产出可量化 把“有没有建”“建了多大”转向“是否好用 是否可持续” 三是把改革主动权更多交给市场主体 通过进一步放宽准入 保护产权 激励创新 让企业在多领域投资中真正形成内生动力 与公共投资形成良性互动
可以预见 随着“两重”建设持续向纵深推进 多领域投资将从“数量扩张”阶段 逐步走向“质量跃升”和“效能优先”阶段 一个以制度创新为牵引 以重大工程为支撑 以多元投资为动力的发展新格局 正在加速成形 这既是中国经济应对外部环境不确定的重要底气 也是推动现代化进程提速换挡的关键支点







需求表单
您的电子邮件地址不会被公开。必填字段已标记*